宏迷集合!坐公交赴王力宏「最好的地方」演唱会攻略来啦

2026-02-03 17:08:44 sywhjt 11

谁的DNA动了?

2026王力宏「最好的地方」巡回演唱会

三亚站即将开唱

三亚公交集团宠粉专线已上线!

再也不用打车堵在路上听《大城小爱》啦



图片


图片
①保障线路-【火车站专线】
从车站直达青春现场
图片
图片
图片
图片
起讫点
三亚火车站 ↔ 三亚市体育中心 
途经路段
抱坡路→鹿城大道→河东路→凤凰路→育秀路
停靠站点
三亚火车站、海航学院(红树林酒店)、三亚市体育中心(P3)
发车时间

进场:12:00-17:00,30分钟一班!人满就跑,主打一个说走就走


散场:演唱会结束至23:00,唱到几点我们等你到几点

上下车点:
进场落客、散场上客在P3停车场
图片
②保障线路-【机场专线】
落地就冲,一秒不耽误
图片
图片
图片
图片
起讫点:
凤凰机场 ↔ 三亚市体育中心 
途经路段:
凤凰路→鹿城大道→抱坡路 
停靠站点:
凤凰机场、三亚市体育中心(P3)
发车时间:

进场:12:00-17:00,30分钟一班!刚下飞机就能直奔演唱会现场


散场:演唱会结束至23:00,陪你回味《公转自转》的每一秒

上下车点:
进场落客、散场上客在P3停车场

线路明细存图不迷路!

👇👇👇

图片

(具体线路信息查看上图或点击附件1.2026年王力宏‘最好的地方’巡回演唱会三亚站公交保障线路明细表(2条).xlsx查看)

图片
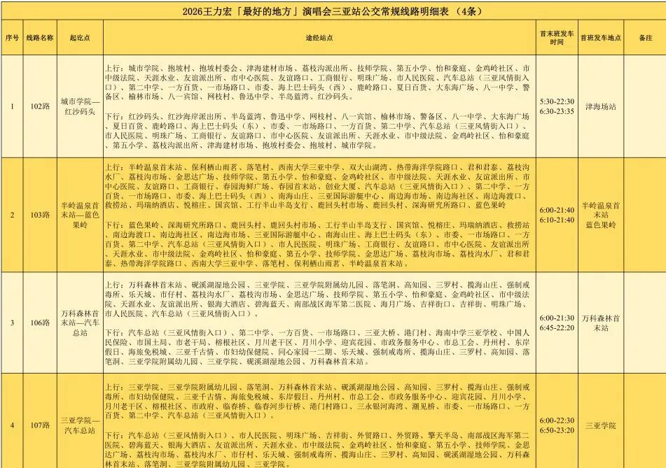
③【常规公交】
日常路线也能奔赴热爱
图片

如果你的出发地刚好在这些👇线路上,直接坐日常公交102路、103路、106路、107路就能到!省钱又省心。

图片
图片
图片

(具体线路信息查看上图或点击附件2.2026年王力宏「最好的地方」演唱会三亚站公交常规线路明细表(4条).xlsx查看)

小贴士:

常规公交按日常运营时间发车,建议提前用公交 APP 查询实时位置,别错过车哦!

图片
图片
宏迷专属小Tips 
1

建议大家提前规划好乘车线路,可关注三亚旅发集团”“三亚公交集团”公众号,或拨打客服热线0898-88985008查询具体线路站点和实时运营信息,提前锁定最优出行路线。

2

演唱会现场人流量较大,请大家跟着引导员有序乘车,保管好个人随身物品,让这场音乐之约更安心。

3

散场别着急!我们公交运营至23:00,看完演出也能轻松回家~

快@你的演唱会搭子,一起坐公交去听王力宏演唱会吧!




END




0898-38226106

海南省三亚市吉阳区新鸿港路6号交通大厦

联系我们
电话咨询
业务中心
新闻中心
联系我们